我们所有活动都给大家赠送保险,但需要您配合我们提供给我们所有参与活动人员的真实姓名和身份证号码,不提供者或提供不全者视为放弃保险!
我们建议您根据自身情况结合我们赠送的保险,再自行购买其他类型的保险!
保险购买时间一般在活动出发前一天下午购买!
我们为大家赠送的保险为以下内容:
一、关于一日游活动的保险:
1.一日游休闲活动保险
2.一日游登山活动保险
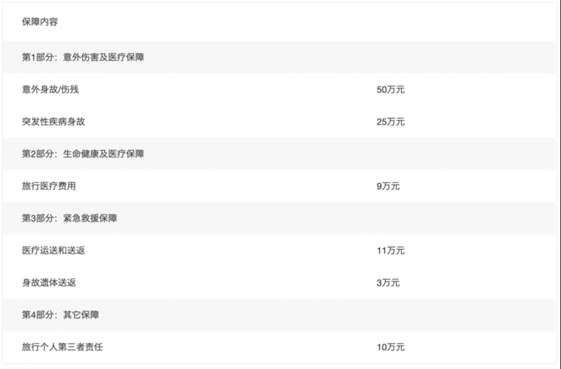
一日游活动简易条款
关于一日游保险的详细条款链接:
二、关于两日以上活动的保险
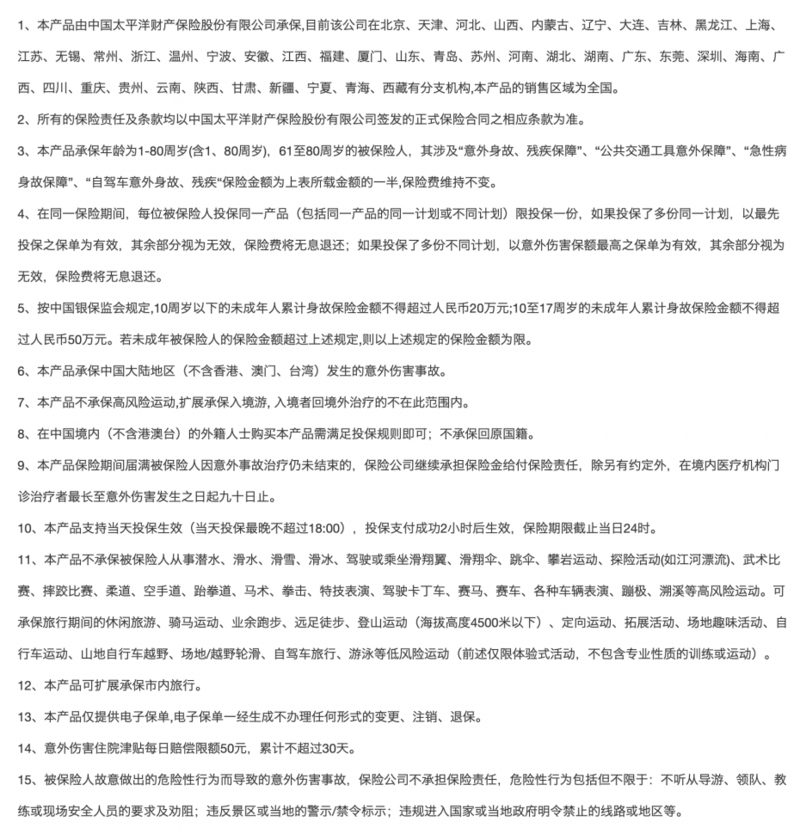
关于长线保险的简易条款
关于长线保险的详细条款链接:
如果因自身原因出现人身及财产损失,将按有关法律、法规及保险合同约定由保险公司进行赔偿;保险公司不承担的部分则由参团人员自行承担!
希望大家知悉!
{{el.itemTitle}}
{{el.itemStyleClassTitle}}
{{el.itemStyleClassTitle}} {{el.itemStyleClass2Titles}}
关于保险
我们所有活动都给大家赠送保险,但需要您配合我们提供给我们所有参与活动人员的真实姓名和身份证号码,不提供者或提供不全者视为放弃保险!
我们建议您根据自身情况结合我们赠送的保险,再自行购买其他类型的保险!
保险购买时间一般在活动出发前一天下午购买!
我们为大家赠送的保险为以下内容:
一、关于一日游活动的保险:
1.一日游休闲活动保险
2.一日游登山活动保险
关于一日游保险的详细条款链接:
慧旅游-任性游——计划C
二、关于两日以上活动的保险
关于长线保险的简易条款
关于长线保险的详细条款链接:
“游乐美”高额休闲游——计划二
如果因自身原因出现人身及财产损失,将按有关法律、法规及保险合同约定由保险公司进行赔偿;保险公司不承担的部分则由参团人员自行承担!
希望大家知悉!